电动车 充电器电路图

相关图片

电动车充电器电路图

60v充电器电路图

(共3页,当前第1页) 你可能喜欢 万能充电器原理图 无线充电器电路图

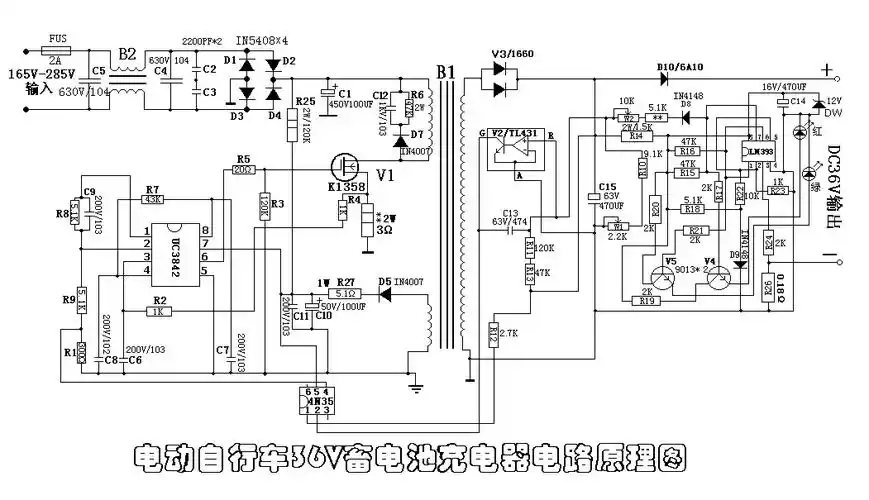
36v电动车充电器电路图

收集电动车充电器电路图30张,以备不时之需

随机推荐

47岁牛莉学年轻人,穿白衬衫露出"内衣"玩下半身消失,效果意外

玫瑰花花简笔画

天然系激萌萝莉:喵酱真人出镜解说光之子

晴天双手版古筝谱周杰伦作曲

4——吴磊"男性荷尔蒙"爆棚的4位"古装剧男神",他们分别是:优质回答

招摇 琴芷嫣 肖燕

能分享一些无水印的fgo壁纸吗? - 知乎

太阳光下唯美的向日葵