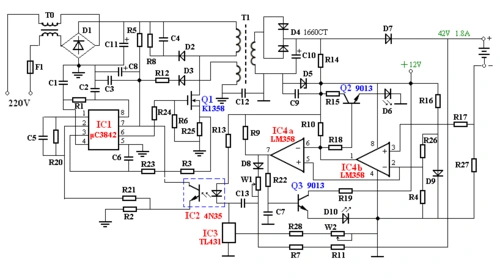
电动自行车充电器电路原理图60v60v电动自行车充电器电路图

相关图片

电动车充电器电路图全集

雅迪电动车充电器电路图(高标牌)

(共3页,当前第1页) 你可能喜欢 万能充电器原理图 无线充电器电路图

电动车 充电器电路图

收集电动车充电器电路图30张,以备不时之需

随机推荐

贾静雯睽违15年再接台剧,出道以来流最多眼泪

道教名山三清山,一处看了还想再看的风景

全面屏壁纸高清 | 抖音手机壁纸精选

佳霏我爱你不止是我爱你王霏霏孟佳

一次读懂小提琴 如图,部位名称,把位对应音名,四根线对应五线谱 有

辽宁人,中国内地流行女歌手,被粉丝们称为"烟嗓女神 "

浪漫满屋高清剧照,宋慧乔郑智薰合照

于家翊开豪车炫耀异性缘超好金晨爸爸一眼看穿张豆豆却自卑了