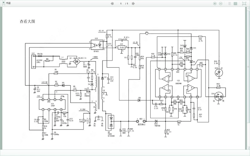
48v电动车充电器原理图-可控硅专项电路图-电子产品世界

相关图片

48v电动车充电器电路图

求48v2a电动车锂电池充电器箭头所指电阻值多少

48v电动车充电器电路图

文档下载 所有分类 工程科技 电子/电路 > 特能4820锂电池充电器原理

川奇机电48v铅酸充电器改锂电池充电器

随机推荐

贵阳|月亮湖公园 月亮湖公园位于贵安新区,占地面积大,生态环境好,人

街拍蓝色紧身牛仔裤美女

赵露思现身林俊杰福州演唱会短发黑衣激萌可爱

重庆森林金城武林青霞情头

武当一剑:耿玉京再次闯下大祸,武当掌门会如何处罚他呢?

图集校服来了围观郑州学子元气满满的校园生活

批发直供钢管折叠躺椅 办公室午休椅 青田躺椅 户外沙滩椅rrk-04

93年西宁一女子虐待6岁女儿灌热油到口中致其死亡最后怎么判