求48v2a电动车锂电池充电器箭头所指电阻值多少

相关图片

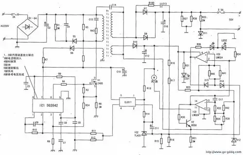
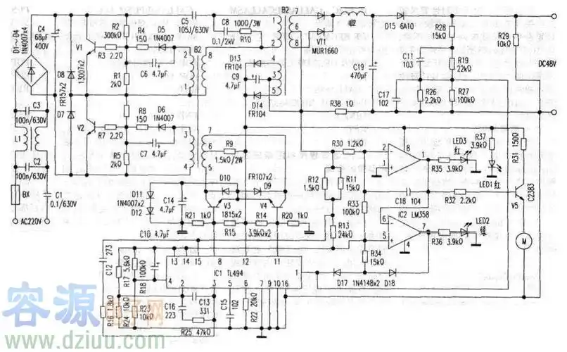
48v电动车充电器电路原理图

48v电动车充电高清电路图与原理详解

48v电动车充电器电路图

48v电动自行车充电器不能充电

48v20ah电动车充电器改小为48v12ah实例

随机推荐

夕阳红的美篇旗袍女人

刘昊然半熟少年清纯活力写真图片17

时代少年团贺峻霖穿着女装的扮相让所有人都惊叹这颜值太美了

朴灿烈生图##朴灿烈头像

《花儿与少年5》筹备中,杨洋又遭提名,既好笑又心酸

求一张与图片相似的水中女人的意境图片

徐璐‖这位从头美到脚的女神,你喜欢她吗

分享一组刘些宁图片给大家,图中的明星图片壁纸会点缀你的电脑桌面