普通家用电烧水壶电路介绍

相关图片

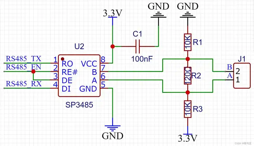
rs485 电路图----普通收发

普通电脑控制型洗衣机的电路原理与检测

北京市东城区普通中学2018届初三中考物理复习 电流 电路 专题练习 含

台灯电路

是低成本实用逆变器电路图,主要由mos场效应管,普通电源变压器构成

随机推荐

女生头像 海边女头 侧脸头像 三色堇儿/禁盗

优雅气质低盘发,喜婆婆最爱

🌈🌈可爱动物手账素材,小装饰简笔画 画些小简笔手账素材,用来装

【4k修复】经典香港电影/天若有情/袁凤瑛/吴倩莲/刘德华/吴孟达

金色系动漫男头‖动漫风格男生头像

厉腾阮念初啥时候和好的 - 抖音

akb48的大家志津香宣布将在自己的30岁生日12月28日毕业

160cm和190cm的情侣身高差是什么样的体验呢?