掌握这4种基本控制电路,初学电工看电路也不再难 - 电工基础_电工电气

相关图片

理解原理,快速学会接线的法宝 电动机点动与连续运行控制电路原理图 2

星三角启动 详细接线图,#星三角启动 控制电路!#星角降压 - 抖音

电路中经常使用的四种控制电路,掌握其控制方法及原理,是电工必备知识

在星三角降压启动的控制电路中,为什么我做出反了?具体看下面的描述.

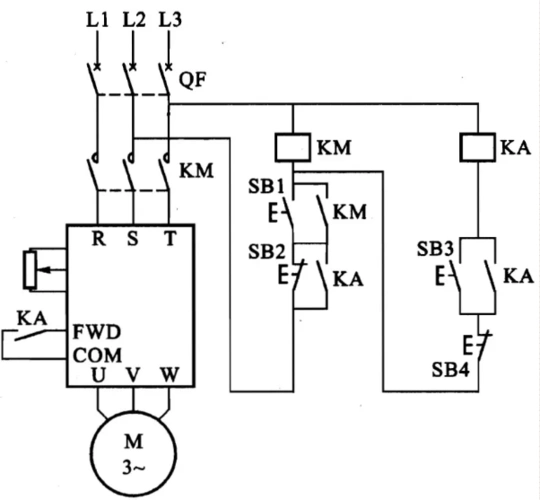
正转控制电路原理图 图1-1 变频器正转 变频器正转 控制电路原理图

随机推荐

小陶虹对于天价片酬很不理解,她很好奇片方给演员高价片酬前是不是会

【鞠婧祎】女明星片场花絮

我下巴长了一根长达1cm的胡子.好不好才15周岁.

富平县实验中学校园卫生整理掠影

绝美大自然风光图片桌面壁纸

宁丹琳代言费用价格多少钱,宁丹琳签约公司|宁丹琳代言品牌费用

原创身高156小个子跟183男友情侣装搭配,显高时尚气质,秀恩爱很高级

为您推荐了兰州著名景点,其中包括甘肃省博物馆,兰州水墨丹霞旅游景区