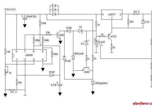
手机锂离子电池充电器电路图

相关图片

36v充电器电路图

锂电池充电器电路图

锂电池充电器电路

锂电池充电电路图

降压-升压型转换器4节磷酸铁锂(lifepo4)电池充电器电路图

随机推荐

2k手机插画中国风古装3d古风美女武侠玄幻超高清壁纸 - 国产动漫

微博之夜新图##贺峻霖 梦蝶破笼

陈柏霖 - 堆糖,美图壁纸兴趣社区

那么蓝的天啊.

原来长大后的小新和小葵颜值这么高

萌江湖两仪鸳鸯刀图鉴之道具_游戏狗

月动漫男

洗完脸之后又干又痒,就像是过敏是的,各位亲们有什么好办法吗