36v充电器电路图

相关图片

36v电池充电器电路图

教你做一个锂电池充电器,18650不用愁没充电器了

降压-升压型转换器4节磷酸铁锂(lifepo4)电池充电器电路图

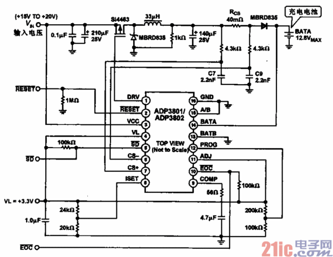
手机锂离子电池充电器电路图

1 方案一一款极简单的锂电池充电器 该装置的电路工作原理如图2-1所示

随机推荐

不得不说王菲古装造型太绝了!

2022男生头像真人高冷遮脸不放肆不叫青春

[tfboys][分享]170407 饭制王大佛爷 王俊凯一身戎装痞帅十足

粤语一人一首成名名曲宝丽金正版经典老歌怀旧音乐音乐cd

小鬼吃瓜传瓜相当到位##王琳凯自拍的视频有好多明星##音你而来

高冷帅气动漫男头丨首发

水汽图片大全共56张

张大千 荷花 纸本设色横幅