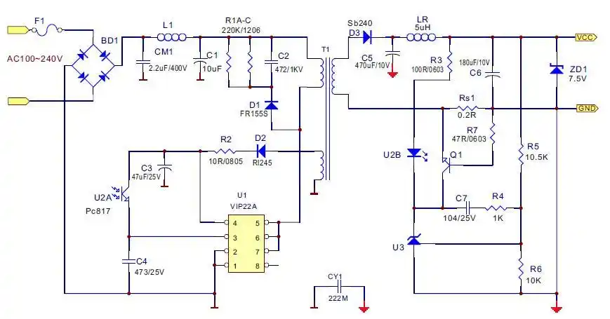
电源适配器的电路实绘图及维修

相关图片

一个经典的手机电源适配器电路图送给你飞天鹰科技

5v1a开关电源适配器电路分析

山寨手机电源适配器电路

典型笔记本电脑的电源适配器电路

电源适配器的电路实绘图及维修

随机推荐

冬红果(海棠)盆景,世界花卉大观园.

解清帅女友颜值被夸赞,女友王正正大学时就开始勤工俭学了

传统文化檀香佛教焚香烛台背景素材

情头002工藤新一

图19-02 离心风机的简单原理和结构多数企业是这么想的,也是这么做的.

背景#壁纸#杂图#ins#手写#励志#文字#句子#诗歌#歌词#台词#情话#温柔

藿香叶子

年纪轻轻就满头白发,显老又没气质,有什么方法可以减少长白发?