收集电动车充电器电路图30张,以备不时之需

相关图片

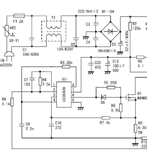
纸上谈兵之手抄72v电瓶车充电器电路

西普尔sp500-72v充电器原理图

电瓶车充电器电路.jpg

(共3页,当前第1页) 你可能喜欢 万能充电器原理图 无线充电器电路图

电动自行车佳腾充电器电路图二

随机推荐

宝藏女孩袁冰妍,穿白色"初恋裙"嫩回18岁,太清新减龄了__财经头条

满背龙

【鞠婧祎】2021舞台合辑

李易峰嫖娼过程被网友曝光网友留言我呆了被抓是因为抠门

黑白美女个性头像高清图片

钛合金眼镜框近视镜男士配成品近视眼镜男舒适超轻半框眼睛框镜架

儿童编发给姑娘扎个猫耳朵发型可可爱爱姑娘喜欢极了

河南新乡特产获嘉幸福烧饼老式烧饼早餐面点酥饼10个装五香芝麻饼-mc