实绘飞科fs325剃须刀电路图

相关图片

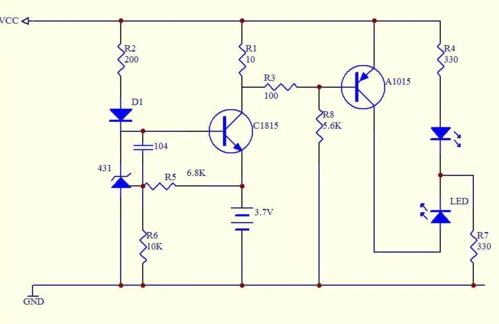
给大家讲讲一款典型电动车充电器原理图的原理

电动车gd36充电器电路图

常见的电动车充电器电路图汇集

电动车充电器电路图

万能充电路原理图

随机推荐

周迅演精英律师太飒了穿西装戴香奈儿一单赚500万却背200块包

刘亦菲完美侧颜

戴眼镜漫画女生头像霸气 - 可爱卡通头像!

高颜值情头真人优质高清 唯美男女超甜浪漫微信头像大全_情侣头像_美

做一对美美的小情侣

组图白杨m洲际导弹美国人眼里的疯子

烽火佳人:红羽遭燕窝泼脸险毁容,真是自作自受啊,活该被泼

奔驰新款阿克托斯f牵引车,设计紧凑亮点多,更加适合国内市场