48v电动车充电器故障

相关图片

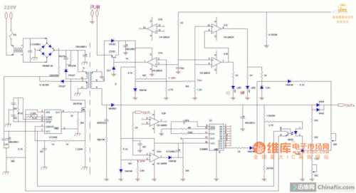
48v电动车充电器电路图

48v电动车充电器电路图

文档下载 所有分类 工程科技 电子/电路 > 特能4820锂电池充电器原理

48v电动汽车充电器原理图

48v20ah电动车充电器改小为48v12ah实例

随机推荐

李连杰一家四口同框两女都没妈妈有气质一个比一个穿的开放

兔三代总攻贺峻霖贺仙子tina贺贺峻霖是全世界最棒的小朋友热度(117)

王俊凯素颜彩排

【hi-res无损】邓紫棋《桃花诺》花斑斑留在爱你的路.

我儿子

电视剧《门第》剧情介绍(1~36集)分集剧情,大结局

多威战神跑步鞋二代马拉松跑鞋男女mr90201运动鞋中长跑专业田径训练

最近热播美人为馅更是各种甜美!总之有杨蓉的凤囚凰值得大家期待