收集电动车充电器电路图30张,以备不时之需

相关图片

电路图(高标牌)雅迪的此款充电器是高标针对电动自行车铅酸电池包开发

60v电动车充电器维修经验总结本人亲自实践电源维修有危险动手需谨慎

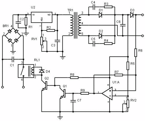
电动车充电器电路原理图

权威电动车充电器电路图

能够实现蓄电池充满或充电器空载时自动断电,电路结构简单,易于硬件

随机推荐

无法复制的金城武."言念君子,温其如玉"#抖音图文来了#金城 - 抖音

这次认真不是秀恩爱!angelababy说:他没戏演,我养他!

9款男生后脑勺发型,留了颜值肯定加分!_三七_恶意_侵权

盐城师范学院校园风景118804

《空巷子》佟丽娅饰齐乔

许久未露面的郑爽,今日采访大方表示跟现在. 来自修心相面大师 - 微博

文明行为讲礼貌简笔画

阿迪达斯女装外套春季休闲立领透气开衫运动夹克bk7680