12v铅酸蓄电池充电电路图问题请各位大侠帮忙分析一下

相关图片

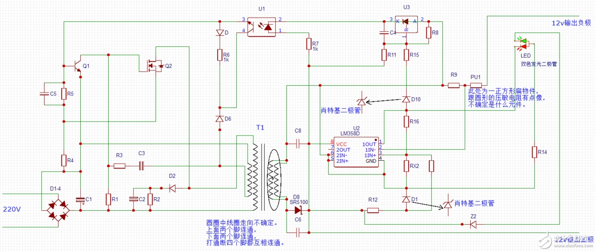
12v充电器原理图top7有你了解的没

12v电瓶简易充电器

优信12v充电器故障,寻求帮助!

200mah,12v镍镉电池充电器电路图

612伏铅酸电池充电器电路图

随机推荐

zara高跟鞋zara2022夏季新款女鞋白色高跟系带凉鞋女细跟一字带凉鞋女

亮丽的海棠花

一念永恒:白小纯与宋缺抢地盘,自称长辈,杜凌菲却在默默付出

200919安慕希南宁见面会uniq王一博生图未修crlogo

好看的头像图片女可盐可甜仙女味高清真人女生微信头像大全

卡通佛像

男士方脸短头发怎么整起来成熟 日本男生超短发发型

戒烟难教你4招应对戒断症状