收集电动车充电器电路图30张,以备不时之需

相关图片

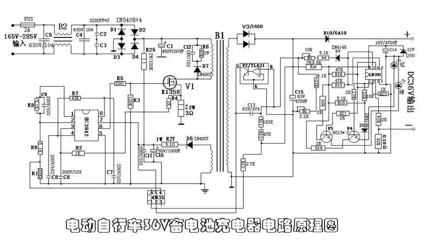
电动车充电器电路图全集

电动车充电器电路原理图

电瓶车充电器电路.jpg

免费文档 所有分类 工程科技 电子/电路 电动车充电器原理图 第1页 下

收集电动车充电器电路图30张,以备不时之需

随机推荐

#林允儿演员出道十六周年快乐##林允儿电影2点的约会#

20年前,6位古装美男,境遇大不同,有的毁容,有的依旧单身_胡歌_乔振宇

王凯复古帅气写真图片

微博音乐盛典##和张艺兴共享心声

缦宛木中柱旋转楼梯 定制别墅阁楼复式楼梯室内公寓整体组装式 整体

魔兽世界游戏壁纸

2018年最后一天火器酷常态性放毒百张枪械美图送给您

王菲被贴只生不养标签带女儿聚会烟酒不离手母爱败给张柏芝