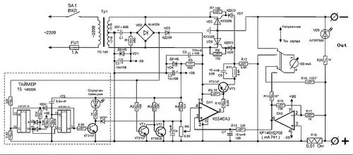
多功能简单充电器电路图

相关图片

汽车电池充电器电路图

剃须刀充电器电路图

艾博电动自行车充电电路

充电机不知何故多次击穿控制极和阴极,求大家给我指点迷津,电路图如下

电动车充电器电路图

随机推荐

天热了,是该剪一款男士寸头了,真帅气|脸型|发际线|男士发型_网易订阅

刘涛头像气质图片大全刘涛霸气qq头像照片大全

那是你离开了北京的生活歌词墙纸 - 抖音

元 鲜于枢 行书帖 清拓本 毛笔书法字帖长卷 名家墨迹 微喷复制品

左眼尾有痣的女人面相如何02眼部周围痣相解析

行走的荷尔蒙杨烁大秀肌肉,网友看到小包总肌肉脸会红

3d立体金色欧式花纹边框8661303免抠图片素材 - 设计盒子

金黄的麦穗特写 壁纸 - 1680x1050