电工实操考核中最经典的7张电路图全看懂的给你点个赞

相关图片

[分享]7张常见电路图,全都能看懂的算你厉害!

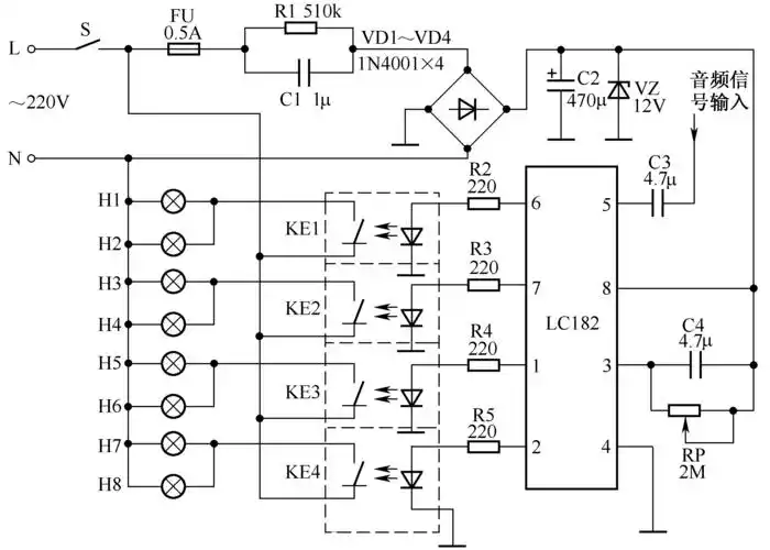
电路图mp3电路图

干货36种常见照明电路图

cx20电路图-1

干货36种常见照明电路图

随机推荐

同年,王晓晨与胡歌合作电视剧《大好时光》,饰演一对欢喜冤家式的小

欢乐颂里王子文扮演的曲筱绡是什么发型

华为p30官方内置壁纸,高清壁纸图片,色彩背景-回车桌面

泰娱乐论坛周报21037泰国文化评论人陈星宇分享最新泰剧新闻

原创40岁女人要摆脱中年感学学小宋佳的搭配看着简单却很高级

优选grgr 18k金色古巴链手链男女嘻哈情侣款同款欧美流行 cuban link

睡觉的小狗小猫小熊小猪动物简笔画图片

悬挂式羽绒服真空压缩袋家用棉服大衣防尘收纳袋免抽气衣物挂袋子