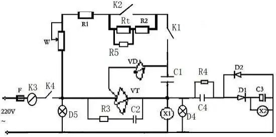
三角drg130节能调温多用电热锅电路图

相关图片

两档的电热锅如何让最小档功率再减小一半

电热锅典型故障维修一例_文档下载

苏泊尔智能电炖锅tg30yc1-60不加热故障快修一例

我想做一个加热的系统求个电路图.温度能达到100度以上并保持恒温.

cn2857721y_具有焖饭,保温功能的电热锅失效

随机推荐

但并不是所有女性剪完短发都是那么的好看,这就是发型有很多地方没有

钟汉良最新头像(钟汉良头像图片高清)-天晟网

创维bcd-503wtgp 503l大容量冰箱双开门美式银离子变频家用大冰箱

斜方肌对气质的影响有多大?看看子枫妹妹的变化就知道了!

附子理中丸说明书.docx

剧组拍摄现场笑场花絮

木棉花开

暖心男孩范丞丞帅气西装写真,高清图片,手机锁屏桌面-壁纸族